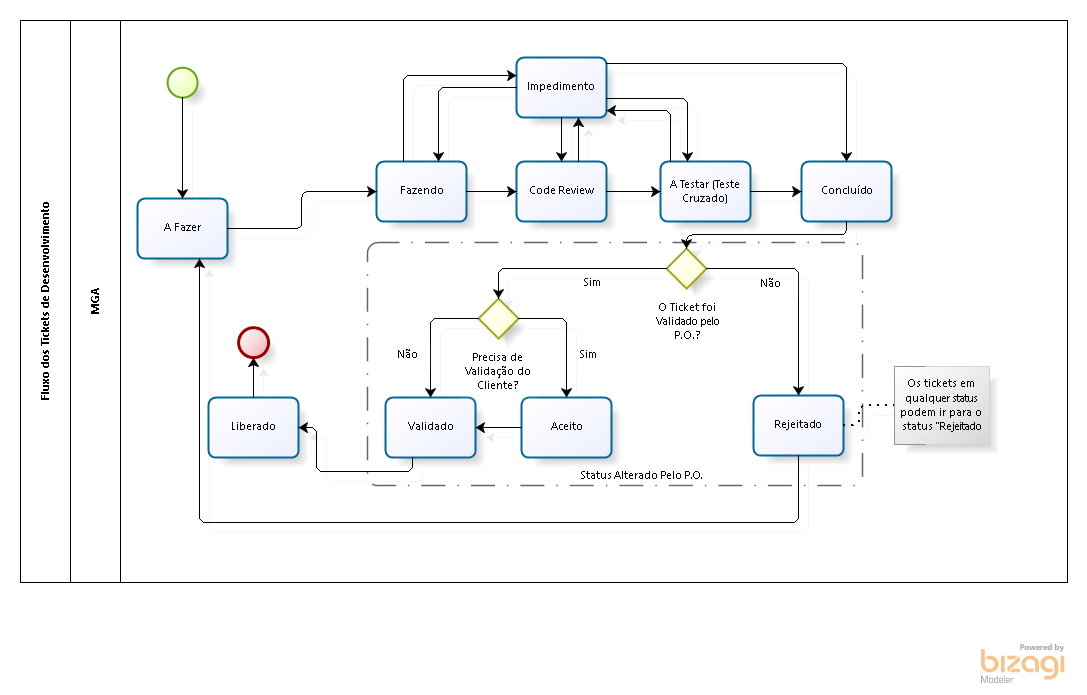
OrganizacionalFluxo dos tickets do Sistema de Chamados para o DesenvolvimentoFluxo dos tickets do Sistema de Chamados para o Desenvolvimento