Processo de Desenvolvimento
Este documento foi aprovado em 28/09/2016 por Robinson Patroni , Diretor da MGA.
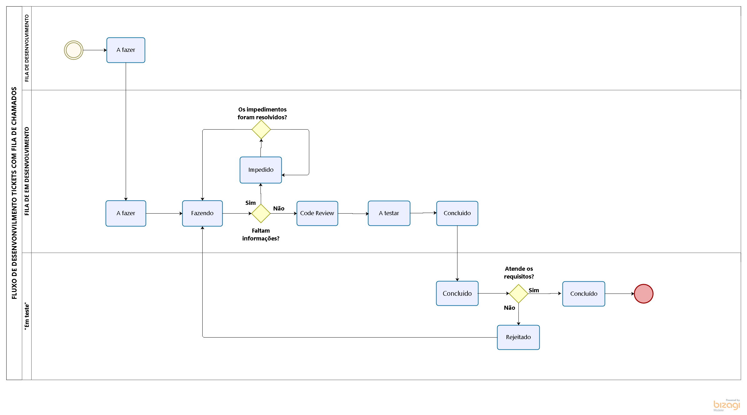
Atualmente temos dois fluxos que correm paralelamente no processo de desenvolvimento. Um desses fluxo é o do ticket e o outro do sistema de chamados. Todo chamado ganha um ticket, que possui os requisitos para desenvolvimento, tempo estimado, histórico e informações complementares. Ele também será utilizado pelo desenvolvedor, para o apontamento de horas gastas em estudo, desenvolvimento, teste, code review. O ticket mostra em qual etapa de desenvolvimento aquela demanda está.
O desenvolvimento ocorre obedecendo este fluxo dentro dentro do setor de desenvolvimento:

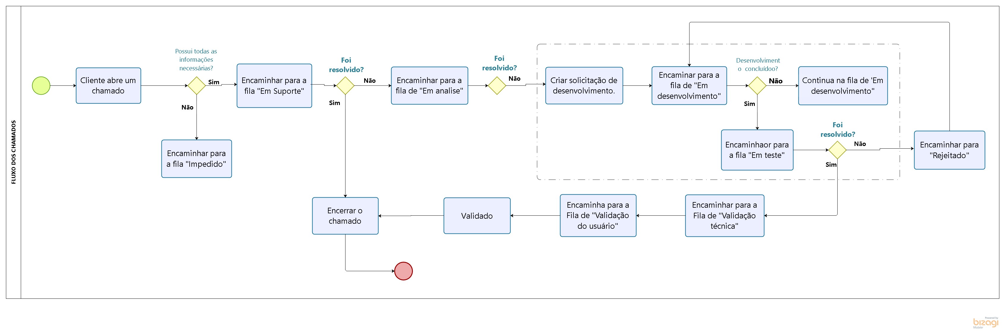
O fluxo do ticket é sempre o mesmo, porém para cada cliente o fluxo dentro do sistema de chamados é diferente. Os fluxos por cliente, são:
Rio Branco
Acesso de Desenvolvimento
A cada segunda – feira é inicializada uma nova Sprint, onde o cliente (Rio Branco) aloca os chamados que deseja que sejam desenvolvidos. Cada chamado alocado possui uma ordem para ser desenvolvido.
O desenvolvimento ocorre obedecendo este fluxo dentro do setor de desenvolvimento:

Cada chamado possui um ticket, os chamados são movimentados dentro do sistema de chamados de acordo com a movimentação do ticket, deste modo o fluxo fica da seguinte maneira:

Para um ticket ser rejeitado, o chamado pode estar em qualquer uma das seguintes filas de “Em desenvolvimento”, “Em teste”, “Validação técnica” ou “Validação do Usuário”
O sistema de chamados é composto pelas filas: “Aberto”, “Impedido”, “Em suporte” e “Em analise”, até este momento o chamado ainda não teve uma solicitação de desenvolvimento (ticket) criada. A Fila de em desenvolvimento representa o backlog, que são as solicitações que estão aguardando para serem desenvolvidas. As filas de “Em desenvolvimento e “Em teste”, possuem tickets e ocorre o processo descrito no fluxograma acima.
A partir do processo de “Validação Técnica”, “Validação do Usuário”, o ticket não é mais movimentado, pois nesta parte entra somente o fluxo do chamado, que é representado de modo geral neste fluxograma:

!!
As movimentações no sistema de chamados, ocorre pelas equipes de suporte, P.O e clientes, sendo que até a etapa de Criar Solicitação de desenvolvimento a responsabilidade de movimentação é do Suporte, após as etapas que estão demarcadas como de responsabilidade dos P.Os, os chamados passam a ser responsabilidade do Cliente.
Sysmar
A cada segunda – feira é inicializada uma nova Sprint, onde o P.O aloca os chamados que deseja que sejam desenvolvidos. Cada chamado alocado possui uma ordem para ser desenvolvido.
O desenvolvimento ocorre obedecendo este fluxo dentro do setor de desenvolvimento:

Cada chamado possui um ticket, os chamados são movimentados dentro do sistema de chamados de acordo com a movimentação do ticket, deste modo o fluxo fica da seguinte maneira:

Para um ticket ser rejeitado, o chamado pode estar em qualquer uma das seguintes filas de “Em desenvolvimento”, “Em teste”, “Validação técnica”.
O sistema de chamados é composto pelas filas: “Aberto”, “Impedido”, “Em suporte” e “Em analise”, até este momento o chamado ainda não teve uma solicitação de desenvolvimento (ticket) criada. Etapa "Fila de desenvolvimento" representa o backlog, que são as solicitações que estão aguardando para serem desenvolvidas. As filas de “Em desenvolvimento e “Em teste”, possuem tickets e ocorre o processo descrito no fluxograma acima. As movimentações da etapa "Fila de Desenvolvimento" para "Em Desenvolvimento" é realizada pelo P.O. As movimentações realizadas dentro da etapa "Em Desenvolvimento" são realizadas pelos desenvolvedores, cada desenvolvedor move seu ticket, até a testar, o P.O realiza a primeira camada de teste e então o ticket é movimentado para concluído. Quando o ticket é movido para concluído ele é automaticamente enviado para a fila de "Em teste". Como para a Sysmar há somente uma camada de testes ele pode ser enviado para a fila de "Aguardando validação técnica", se necessário a Sysmar testa ele, se não ele já pode ser enviado direto para a fila de validado.
A partir do processo de “Validação Técnica”, se tiver tudo certo o cliente avisa o P.O que move o chamado para validado.

As movimentações no sistema de chamados, ocorre pela equipe de P.O e clientes.